网站首页
医院概况
医院简介
医院文化
医院环境
发展历程
视频宣传
新闻中心
就医服务
预约挂号
门诊指南
住院指南
科室介绍
医生介绍
党建专栏
信息公开
通知公告
院务公开
招采平台
信息征集
招标采购
结果公示
专题专栏
当前位置:首页 >
健康教育
> 内容页
健康科普|@抑郁症患者家属,其实你能做的很多!
来源: 更新时间:2022-02-18 10:48:25 作者:
浏览:
次
抑郁症患者那么多
了解它真的有必要
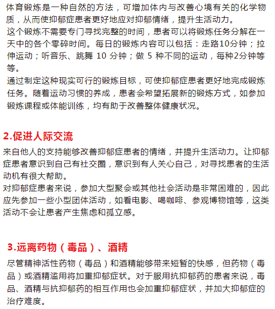
1.进行体育锻炼
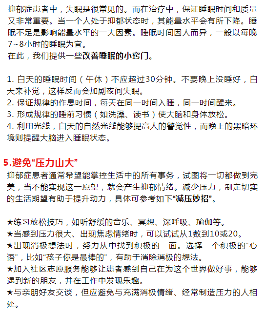
4.帮他睡个好觉
来源:健康中国